九游(NINEGAME)娱乐股份有限公司-官方网站

SciAdv:为什么一紧张就心跳加速?科学家揭示基底外侧杏仁核投射神经元多通路协同调控HPA轴应激激活机制
发布日期:2025-11-26 11:26:56 浏览次数:

  基底外侧杏仁核(BLA)在人类和啮齿类动物中均可被心理应激稳定激活,并影响多种与应激适应相关的行为和生理过程。然而,不同BLA神经环路的功能组织及其在应激诱导的神经内分泌反应激活中的作用尚不清楚。

SciAdv:为什么一紧张就心跳加速?科学家揭示基底外侧杏仁核投射神经元多通路协同调控HPA轴应激激活机制(图1)

  作者在成年雄性大鼠中确立了四项关键发现:BLA投射神经元对启动应激诱导的神经内分泌反应既必要又充分;这些神经元在BLA内呈异质性空间分布;多种投射至前边缘皮层、伏隔核、终纹床核、中央杏仁核、外侧下丘脑和腹侧海马的BLA神经元均可被急性应激激活,且激活的神经元主要集中于内BLA区域;更重要的是,单独抑制任一投射通路均无法重现整体抑制BLA投射神经元所产生的效应,提示多通路协同参与应激调控。综上所述,急性应激广泛激活了一个由多个BLA投射神经元群体组成的网络,这些群体协同参与神经内分泌调节。

SciAdv:为什么一紧张就心跳加速?科学家揭示基底外侧杏仁核投射神经元多通路协同调控HPA轴应激激活机制(图2)

  为检验BLA投射神经元在应激诱导的神经内分泌激活中的作用,作者在应激过程中通过化学遗传学方法抑制BLA投射神经元,并测量血浆皮质酮(CORT)水平。

  研究人员在BLA的CaMKII阳性神经元中表达了hM4Di病毒并给予至少3周让病毒充分表达。测试当天,动物在束缚应激前30分钟注射溶剂或CNO。

  结果显示,CNO能有效抑制hM4Di神经元的活性,表现为应激后FOS表达显著减少,而对mCherry对照组无影响;且CNO本身不改变应激引起的皮质酮(CORT)释放。进一步实验发现,虽然所有动物在应激后CORT都升高,但CNO处理组的升幅明显低于对照组。这表明,广泛抑制BLA投射神经元可显著削弱应激引发的神经内分泌反应。

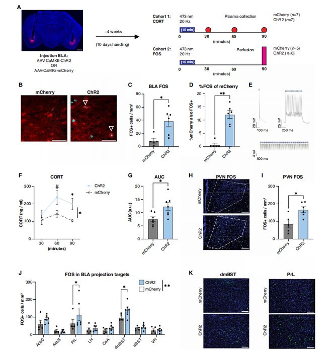
SciAdv:为什么一紧张就心跳加速?科学家揭示基底外侧杏仁核投射神经元多通路协同调控HPA轴应激激活机制(图3)

  接下来,作者检验了在无应激条件下,光刺激BLA投射神经元是否足以提高血浆皮质酮水平。

  FOS免疫组织化学染色和膜片钳电生理记录证实,光刺激增强了表达ChR2的BLA神经元的活动。为测试BLA光刺激对下丘脑-垂体-肾上腺(HPA)轴激活的影响,通过光纤导管在15分钟内给予473纳米光刺激并每隔30分钟从尾侧静脉连续采集血浆样本。表达ChR2的动物在光刺激开始后60和90分钟时的血浆CORT水平显著高于表达mCherry的对照动物。

  脑声常谈建立了多个《动物模型构建与行为评估》交流群,群内分享各种经典和前沿的行为范式,共同交流解决动物实验中遇到的棘手问题,避坑少走弯路!有需要的老师可以扫码添加微信进入讨论群!

  作为HPA轴激活的另一间接指标,在另一组动物中检测了BLA锥体神经元光刺激是否伴随室旁核(PVN)神经元活性增强。结果显示,BLA光刺激显著增加了PVN中的FOS表达。这些结果共同表明,即使在没有明显应激源的情况下,激活内侧BLA也足以驱动HPA轴激活。

  由于BLA并不直接投射到调控应激反应的PVN,作者进一步寻找可能的中继脑区。他们在光激活BLA投射神经元后,检测了七个下游区域的FOS表达,发现除伏隔核外,其余区域(如前边缘皮层、终纹床核背内侧亚区、中央杏仁核、外侧下丘脑等)均能间接连接PVN。其中,前边缘皮层和终纹床核背内侧亚区的FOS激活最为显著。结果表明,BLA可通过这些中间脑区间接激活PVN,在无应激情况下驱动CORT释放。

SciAdv:为什么一紧张就心跳加速?科学家揭示基底外侧杏仁核投射神经元多通路协同调控HPA轴应激激活机制(图4)

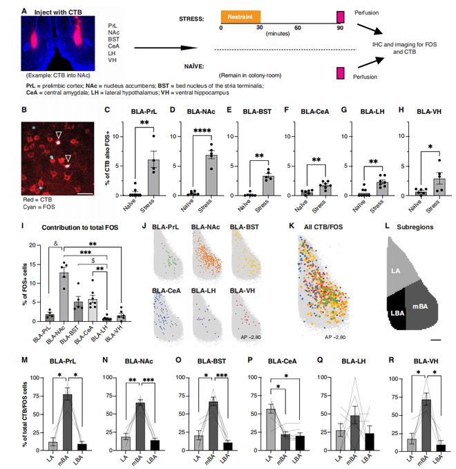
  为重复验证这些解剖学发现并指导后续实验,作者在三只成年雄性大鼠的BLA中注射了一种顺行病毒,该病毒在CaMKII启动子驱动下表达增强型绿色荧光蛋白(eGFP)。3至4周后,对全脑eGFP的表达进行了成像。

  结果显示,eGFP广泛分布于多个脑区,重现了以往多项研究中关于BLA投射靶区的解剖学结果。值得注意的是,在六个边缘系统区域观察到强烈的eGFP信号:前边缘皮层、伏隔核、终纹床核、中央杏仁核、外侧下丘脑和腹侧海马,这些区域均被广泛认为参与动机行为或HPA轴调控。

SciAdv:为什么一紧张就心跳加速?科学家揭示基底外侧杏仁核投射神经元多通路协同调控HPA轴应激激活机制(图5)

  为明确判断特定的BLA投射神经元群体是否被束缚应激激活,作者量化了每种投射群体中同时表达FOS的CTB阳性细胞所占百分比。30分钟的束缚应激显著增强了所有投射群体的激活程度。这表明,尽管在基线状态下这些投射群体相对静息,但急性束缚应激能广泛激活多种BLA投射通路。

  为排除不同投射通路神经元总数差异的影响,作者按靶区分组统计了FOS阳性细胞数量。结果显示,应激后被激活的神经元主要集中在投射至伏隔核、终纹床核和中央杏仁核的BL九游科技A群体,显著多于投向外侧下丘脑、腹侧海马或前边缘皮层的群体。

  总体而言,尽管不同投射通路在BLA内的分布各异,急性束缚应激仍能广泛激活多个通路,且多数激活神经元集中在mBA区域尤其在弥散性投射通路(如BLA→CeA)中,仅背侧LA的一小部分神经元被选择性激活。

  综上所述, BLA中一个主要位于mBA的神经元网络在急性心理应激反应中被广泛激活并参与到HPA轴的调控中。这项研究不仅揭示了BLA在应激反应中的重要作用,还强调了其内部不同投射群体间复杂的拓扑分布和功能组织。此外,研究指出仅抑制单一BLA投射通路并不足以模拟整体抑制的效果,表明多个BLA投射群体协同作用对应激诱导的神经内分泌反应至关重要。这些发现为理解BLA在调节情绪与应激反应中的机制提供了新的视角。

  脑声小店基于深度科研洞察,专注为动物实验提供简器械·精实验解决方案。我们突破高精设备局限,开发手工定制化仪器及配件,通过科研巧思将基础工具转化为创新实验方案。产品涵盖行为学装置、操作辅助工具等,使实验室在保持操作简效的同时,实现精细化数据采集,助力科研人员以创造性思维发掘简易仪器的潜在科研价值。