九游(NINEGAME)娱乐股份有限公司-官方网站

《Cell》我们在社交中为何有的当老大有的当小弟?哈佛团队揭示前脑-丘脑皮层环路控制机制
发布日期:2025-08-14 17:14:22 浏览次数:

  解决方案。我们突破高精设备局限,开发手工定制化仪器及配件,通过科研巧思将基础工具转化为创新实验方案。产品涵盖行为学装置、操作辅助工具等,使实验室在保持操作简效的同时,实现精细化数据采集,助力科研人员以创造性思维发掘简易仪器的潜在科研价值。

  我们每个人在不同情境下会表现出不同的行为状态,比如有时候自信果断,有时候又会退让回避。这些灵活的行为背后其实是大脑里的化学信号和“神经线路”在悄悄指挥。许多动物群体都具有等级化的组织结构,这种结构产生了有助于社会互动的行为状态。尽管社会地位通常较为稳定,但它也可能发生变化,这凸显了其背后神经环路的可塑性。

《Cell》我们在社交中为何有的当老大有的当小弟?哈佛团队揭示前脑-丘脑皮层环路控制机制(图1)

《Cell》我们在社交中为何有的当老大有的当小弟?哈佛团队揭示前脑-丘脑皮层环路控制机制(图2)

  作者研究了陌生雄性小鼠之间的竞争行为并揭示了前脑-丘脑-皮层环路的分子和生物物理特性如何影响等级结构。作者发现内侧背丘脑(MDT)作为一个枢纽接收来自眶额皮层和基底前脑的输入,并投射到尾部前扣带皮层(cACC)从而调控竞争表现。该环路在高等级和低等级雄性小鼠中分别表现出增强或减弱,部分原因是电压门控离子通道Trpm3的表达改变以及突触可塑性所致。在高等级小鼠中,MDT的投射导致cACC锥体细胞的抑制从而促进胜利;这种模式与cACC形成鲜明对比,在后者中,胜利者表现出锥体细胞活动的增加。作者的数据提出了一种模型,即社交等级的调节依赖于多个前脑-丘脑-皮层环路的协同重塑。

《Cell》我们在社交中为何有的当老大有的当小弟?哈佛团队揭示前脑-丘脑皮层环路控制机制(图3)

  作者旨在揭示先前没有社会互动的个体群体中稳定等级形成与维持的神经机制。将四只单独饲养的成年C57BL/6J雄性小鼠(约8周大)通过两种不同的循环赛测试:居住者入侵者测试和钻管测试进行成对互动,每种测试持续约一周。

  在钻管测试中等级关系通过Elo评分系统进行评估,该系统根据个体在先前比赛中的表现动态更新评分。与简单的序数排名相比,Elo这类概率模型在处理平局、量化支配程度以及进行参数化统计分析方面具有优势。在进行居住者入侵互动之前,通过钻管测试比赛评估的四只小鼠群体表现出较低的等级稳定性。然而,通过居住者入侵循环赛进行的领地互动暴露后,后续的钻管测试中形成了稳定的等级结构。

  脑声常谈建立了多个《动物模型构建与行为评估》交流群,群内分享各种经典和前沿的行为范式,共同交流解决动物实验中遇到的棘手问题,避坑少走弯路!有需要的老师可以扫码添加微信进入讨论群!

《Cell》我们在社交中为何有的当老大有的当小弟?哈佛团队揭示前脑-丘脑皮层环路控制机制(图4)

  接下来,作者采用三步范式评估等级的建立:第一步为单独饲养,第二步为居住者入侵比赛,第三步为钻管测试比赛,每一步持续约一周。该方法通过Elo评分产生了清晰的社交等级,其等级结构比随机情况更稳定,且成对一致性更高。等级依九游app赖的方差分析显示,第一名小鼠的方差低于平均水平,而第三名小鼠的方差高于平均水平,表明高等级小鼠比低等级小鼠更能稳定地维持其地位。同样,采用三步范式的三只小鼠群体也表现出高水平的等级稳定性和成对一致性,第一名小鼠的竞争表现方差低于其他等级。在后续所有实验和操作中,都采用了这种三步等级范式,应用于最初互不相识的三只或四只小鼠群体。

  研究发现,小鼠在竞争中主要表现为防御性行为(如回避)而非攻击。防御行为的相对时长(A/[A+B])比绝对时长更能预测钻管测试中的等级排名,且排名越高,防御越少;攻击行为则与排名无关,表明等级由低等级者的防御而非高等级者的攻击主导。化学线索测试显示,第一名的尿液可短暂提升第四名的竞争表现,反之无效;钻管测试中未检测到超声发声。社交等级与雄激素水平相关,尿液信号可传递高等级信息,低等级个体的防御行为是等级形成的关键。

  综上所述,作者建立了一种行为范式使单独饲养的小鼠群体中能够形成等级结构,揭示出高等级与减少的防御行为相关,而共同饲养的小鼠高等级与增加的攻击行为相关。

《Cell》我们在社交中为何有的当老大有的当小弟?哈佛团队揭示前脑-丘脑皮层环路控制机制(图5)

  为了识别与社交等级相关的脑区,作者比较了在钻管测试比赛后第一名与第四名雄性小鼠中表达即早基因Fos的细胞数量。通过荧光原位杂交和图像分析,研究了25个与灵长类社交等级相关的脑区。线性混合效应模型分析显示,第一名和第四名小鼠的Fos表达模式总体相似,但五个脑区显示出显著的等级依赖差异:第一名小鼠在LH和MDT的活动更强;而第四名小鼠在MPOA和ACC的活动更高。此外,等级影响了MDT与其他脑区的相关性。研究发现,MDT主要由VGLUT2阳性的谷氨酸能神经元组成,并且这些神经元对于基于等级的尿液嗅觉线索反应至关重要。实验中通过NMDA注射损毁该区域,在“新手”组(等级形成前损毁)导致Elo评分更不稳定、等级稳定性下降和决策时间延长,但在“有经验”组(等级形成后损毁)没有类似效果。这表明MDT对建立稳定的社会等级很重要。进一步使用化学遗传学方法操控MDT中的谷氨酸能神经元,发现激活这些神经元可短暂提升第四名小鼠的竞争表现,但不影响第一名小鼠。抑制这些神经元对高低等级的小鼠均无明显影响。综合来看,MDT不仅对建立稳定的社会等级至关重要,还提供了一种可以增强低等级个体竞争表现的机制。然而,它不是社交互动或识别所必需的。

《Cell》我们在社交中为何有的当老大有的当小弟?哈佛团队揭示前脑-丘脑皮层环路控制机制(图6)

  在发现社会等级影响MDT谷氨酸能神经元自身活动后,研究人员进一步探索其突触输入的变化。

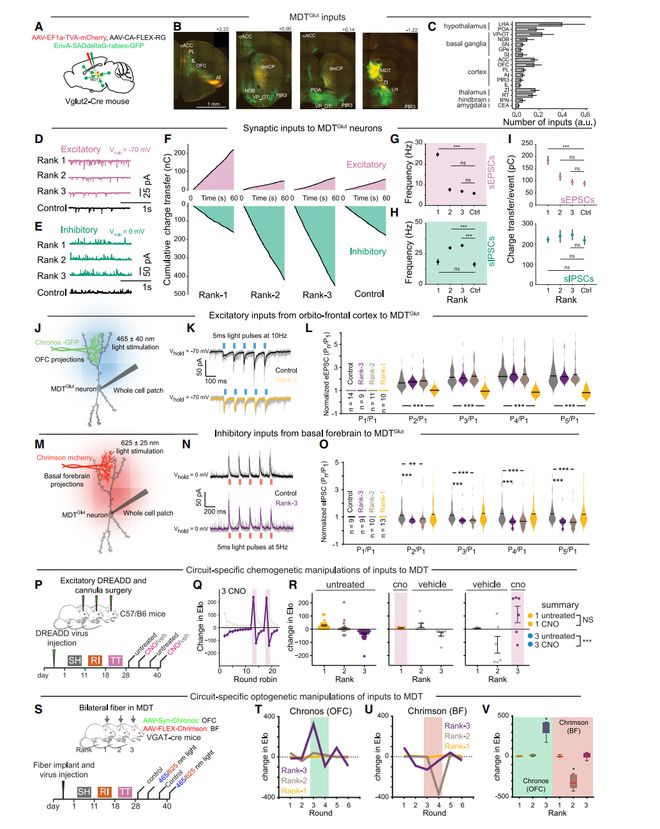
  作者通过病毒示踪技术绘制出MDT接收来自近20个脑区的直接输入,包括下丘脑、基底前脑、皮层和嗅觉区等。电生理记录显示,第一名小鼠的MDT神经元接收到更强的兴奋性输入,而第二、三名小鼠则有更多抑制性输入,表明突触活动具有等级依赖性。进一步结合光遗传与电生理技术发现,两条通路尤为关键:来自眶额皮层(OFC)的兴奋性输入在高等级小鼠中更强(突触强化),而来自BF的抑制性输入在低等级小鼠中更活跃。行为实验表明,激活OFC→MDT通路可提升低等级小鼠的竞争能力,而激活BF的抑制性输入则削弱中等等级小鼠的表现。这说明,社交等级通过调节“加油”(兴奋)和“刹车”(抑制)两类神经通路的连接强度,动态塑造大脑对竞争行为的控制。高等级者获得更强的正向驱动,低等级者则受到更多抑制,共同维持等级结构的稳定。

《Cell》我们在社交中为何有的当老大有的当小弟?哈佛团队揭示前脑-丘脑皮层环路控制机制(图7)

  图四 模型:前脑-MDT-cACC与前脑-MDT-mPFC环路在社交等级行为中的可塑性

  高等级雄性小鼠的MDT神经元从OFC接收到更强的兴奋信号,同时从BF接收到的抑制信号较弱。MDT神经元对dmPFC的锥体细胞有较强的投射。在高等级个体中,增强的MDT活动导致对cACC的前馈抑制并兴奋dmPFC锥体细胞。相比之下,低等级个体的MDT神经元接收来自BF的增强抑制和来自OFC的减弱兴奋,MDT活动降低从而导致cACC锥体细胞被解除抑制(活动增强)以及dmPFC锥体细胞活动减弱。

《Cell》我们在社交中为何有的当老大有的当小弟?哈佛团队揭示前脑-丘脑皮层环路控制机制(图8)

  作者的研究发现了一个多突触的前脑-MDT-cACC环路,该环路与先前报道的MDT-dmPFC通路并行共同调控等级形成和竞争能力。这些变化共同调节MDT活性,决定竞争地位。

  尽管TRPM3调控MDT神经元的兴奋性和竞争表现,其表达差异是否影响初始等级形成尚不明确。此外,其他离子通道也可能在社交等级相关的MDT神经元功能中扮演重要角色,这些机制的具体细节仍需进一步研究。

  特别声明:以上内容(如有图片或视频亦包括在内)为自媒体平台“网易号”用户上传并发布,本平台仅提供信息存储服务。

  特斯拉发布2025.20.300软件更新:缓行模式、行车记录仪迎来改进

  洪剑涛含泪告别爱车,骑了13年的哈雷883才2000公里 即将报废处理

  湖南省委副书记、岳阳市委书记谢卫江会见香港玉湖集团董事局主席黄向墨一行

  新生儿血液 p-tau217 浓度达阿尔茨海默病患者近3倍?新研究颠覆 “病理标志物” 传统认知

  《编码物候》展览开幕 北京时代美术馆以科学艺术解读数字与生物交织的宇宙节律