九游(NINEGAME)娱乐股份有限公司-官方网站

Nat子刊:田波
发布日期:2026-04-01 23:36:51 浏览次数:

  想象一下:两只小鼠一起生活,每天看着同伴被“霸凌”(其实是实验中的社交挫败)。结果,性格“淡定”的那九游科技只后来变得害怕社交,躲着陌生鼠走;而天生“紧张兮兮”的那只却好像没受影响,照样大大方方互动。为什么会这样呢?

Nat子刊:田波(图1)

  本研究中,雄性小鼠根据其在旷场实验中对高架平台暴露所表现出的焦虑反应,被分为高特质焦虑(HTA)组和低特质焦虑(LTA)组。在基于观察学习的替代性社交挫败应激(VSDS)条件下,HTA小鼠对CD1攻击者表现出的社交回避行为少于LTA小鼠。光纤记录测定结果显示,在环境应激期间,HTA小鼠腹侧被盖区(VTA)多巴胺能(VTADA)神经元的活动更强;而在社交应激下,LTA小鼠的VTADA神经元活动则更为显著。病毒示踪技术揭示了VTADA神经元与前扣带皮层(ACC)之间的连接。光遗传学和化学遗传学操控实验证明,VTA-ACC多巴胺能环路对于HTA和LTA小鼠在VSDS诱导下产生的社交九游科技回避行为既是必要条件,也是充分条件。RNA测序结果提示,VTA中的神经炎症信号通路可能是导致HTA与LTA小鼠差异的关键因素。因此,本研究揭示了雄性小鼠中与特质焦虑相关的社交回避行为观察学习的神经环路机制,并为特质焦虑的形成提供了分子层面的解释。

Nat子刊:田波(图2)

  研究人员将52只雄性野生型小鼠根据在旷场实验(VisuTrack,上海欣软)中待在中央区域的时间,分为高、中、低特质焦虑组。高焦虑小鼠在中央区域探索更少,但运动能力正常。这种焦虑样行为在24小时后消失,说明是由高架平台短暂诱发的并非稳定特质。若先做旷场实验再上高架平台,则无法分出焦虑差异,说明测试顺序会影响分类。

  进一步研究发现,高、低焦虑雄性小鼠在基本社交能力和识别新伙伴方面没有差别。但在经历5天“观察同伴遭受社交挫败”的替代性应激后,低焦虑小鼠明显回避社交,而高焦虑小鼠仍保持较高社交互动。这一结果在多批小鼠中重复验证,且焦虑水平越低,社交回避越强。

  有趣的是,在雌性小鼠中,虽然也能分出高、低焦虑组,但两组在应激后的社交回避行为上并无差异。

  综上,高特质焦虑的雄性小鼠对“观察学习”引发的负面社交影响不敏感,可能反映出其社会信息处理或情绪共情能力存在缺陷。

Nat子刊:田波(图3)

  研究人员利用光纤记录技术特异性记录HTA和LTA雄性小鼠VTADA能神经元的钙信号活动。在高架平台暴露前,两组小鼠在旷场中央区域或高架十字迷宫开放臂中的探索行为及VTA神经元激活水平均无显著差异,表明基线状态下多巴胺系统反应相似。

  然而,在经历高架平台应激后再次测试时,两组出现明显分化:LTA小鼠在旷场中央区停留时间略有增加,但其VTA多巴胺神经元的活动(以时间校正后的荧光变化衡量)反而降低;相比之下,HTA小鼠在相同情境下表现出更强且更持久的VTA神经元激活,尤其在进入高焦虑相关区域(如开放臂或中央区)时更为显著。

  这一结果提示,高特质焦虑个体在面对环境应激后,其奖赏/动机相关脑区VTA的多巴胺系统可能处于一种过度敏感或难以下调的激活状态,这或许与其对威胁环境的异常处理方式或情绪调节策略有关。

Nat子刊:田波(图4)

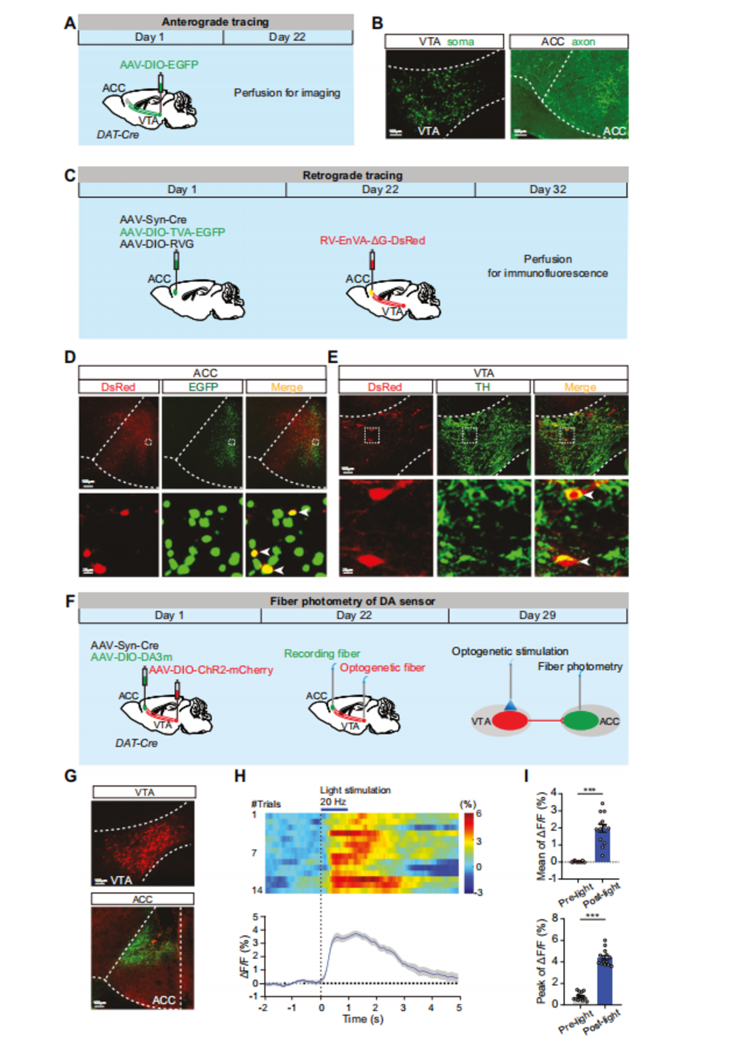
  研究发现,VTA的多巴胺能神经元直接向调控社交认知的关键脑区ACC发出神经投射。通过顺行和逆行病毒示踪结合免疫荧光染色,研究人员证实了这一解剖连接的存在。

  进一步利用光遗传技术激活VTA的多巴胺神经元后,ACC中的多巴胺水平迅速上升,说明该通路不仅结构上相连,还能功能性地调控前扣带皮层的活动。这为理解多巴胺系统如何参与社交观察学习提供了重要神经环路基础。

Nat子刊:田波(图5)

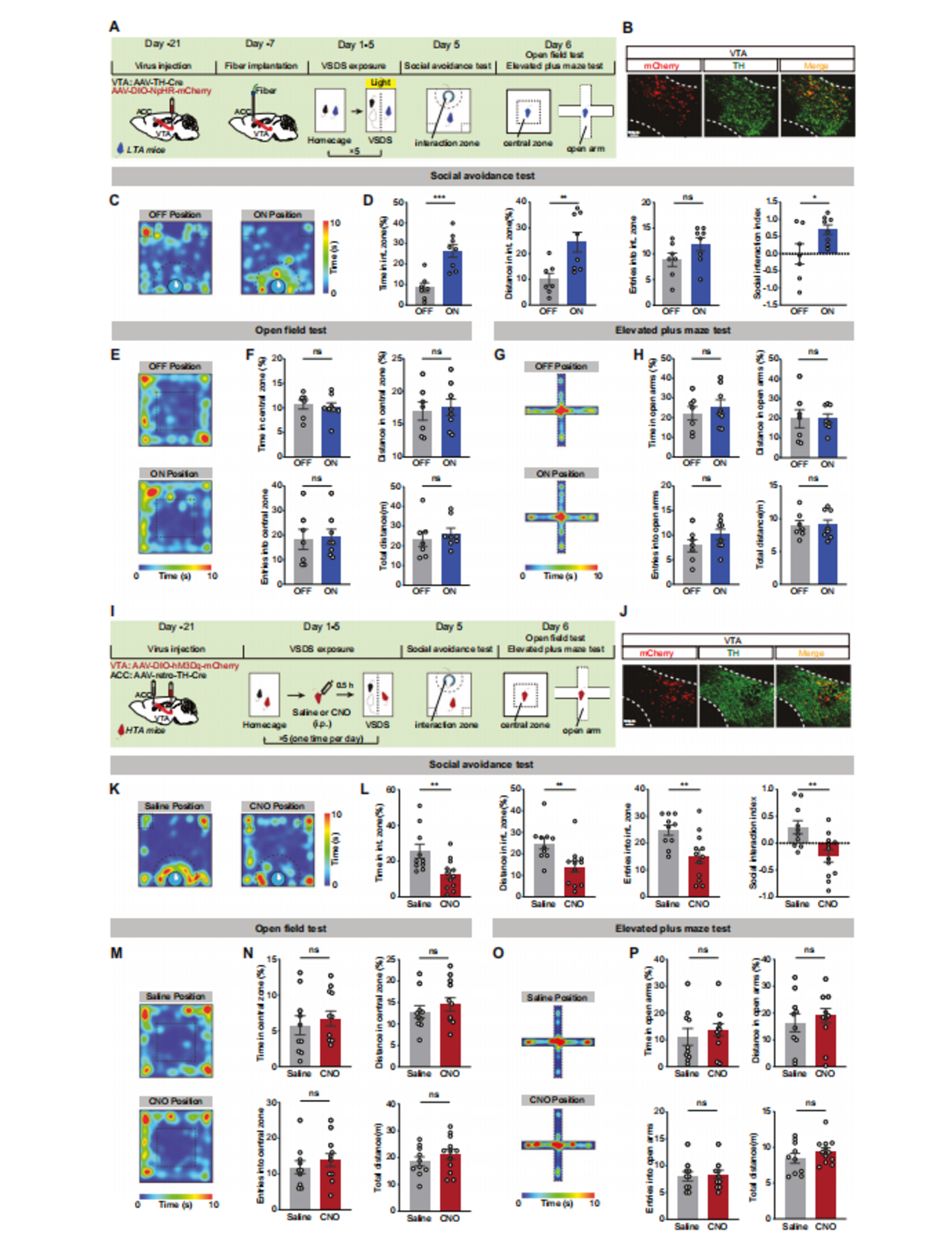
  研究人员通过光遗传和化学遗传手段,系统探究了VTADAACC这一神经环路在“观察性社交挫败”中的作用。

  在LTA雄性小鼠中,该环路被抑制后,尽管经历了连续5天的替代性社交挫败应激(即观察同笼伙伴遭受攻击),它们在社交回避测试中反而表现出更弱的回避行为即更愿意接近陌生小鼠。这说明,正常情况下,VTADAACC通路的活动促进了由观察学习引发的社交回避;一旦被抑制,这种习得性回避反应就被削弱。

  相反,在HTA雄性小鼠中,这类小鼠原本对观察性挫败不敏感、社交回避较弱。但当研究者使用化学遗传工具特异性激活VTADAACC环路后,它们在社交回避测试中的互动时间、进入次数和社交指数均显著下降,变得像LTA小鼠一样回避社交。

  值得注意的是,无论是在抑制还是激活实验中,小鼠在旷场实验或高架十字迷宫中的中央/开放臂探索行为均未改变,表明该环路并不调控一般性焦虑样行为,而是特异性参与由社会观察引发的情绪学习与适应性社交决策。

  本研究揭示了VTADA-ACC环路在介导雄性小鼠特质焦虑相关的社交回避观察学习中的关键作用。这些发现深化了对特质焦虑相关社交认知的神经与分子机制的理解,并为治疗伴有社交认知缺陷的神经精神疾病提供了新的思路和潜在治疗靶点。